William威廉英国官网
搜索
学校主页
Toggle navigation
首页
威廉概况
学院简介
学院领导
组织结构
师资队伍
人才培养
专业介绍
校企联培
教学成果
升学通道
人才培养方案
实训条件
校内实训基地
校外实训基地
党建工作
组织结构
政策文件
党群动态
在线学习
威廉英国
管理队伍
团学工作
学生活动
奖助学贷
学生风采
就业创业
新生园地
学生一站式社区服务
学院荣誉
部分证书展示
获奖情况列表
校友之家
关工委工作
通知公告
工作动态
资料文件
首页
>
关工委工作
>
通知公告
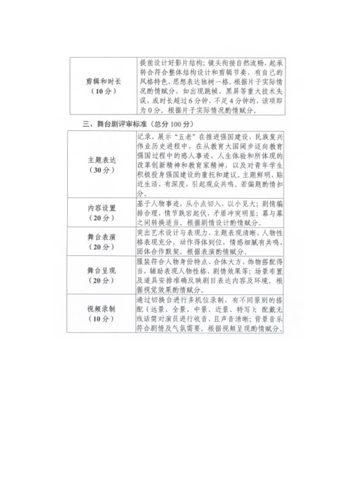
电子信息工程学院关于开展 2025 年“读懂中国”活动的通知
日期:2025-04-22 17:21:13 发布人:dzxy 浏览量:
96
操作>>
下一篇:
关于成立电子信息工程学院关工委讲师团的通知
返回首页
关闭页面
友情链接:
招生信息网
|
教务信息网
|
图书馆
|